Yixing JiuHeng Machinery Equipment Co., Ltd.
language£º
Home
About us
Company
Honor
Culture
Organization
Product
Extrusion equipment
Cutting equipment
Stir equipment
Mixing equipment
The feeding device
Mold class
News
Case
Video
Jobs
Contact us
About us
Company
Honor
Culture
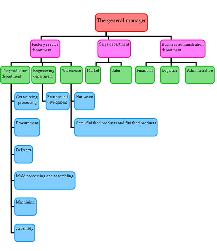
Organization
Organization
Your present position£º
Home
> Organization
Contact us
Yixing JiuHeng Machinery Equipment Co., Ltd.
Service£º
£¨86£©0510-87482589
Address: Sichuan, Jiangsu Yixing Port Industrial Park China dingshuzhen (view online map)
Copyright @ 2015
Yixing JiuHeng Machinery Equipment Co., Ltd.
All Rights Reserved.